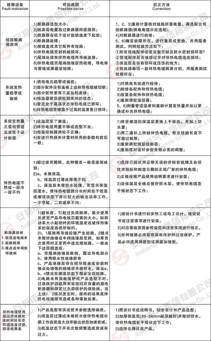
为了更好的分析出管道电草莓视频网址下载故障原因,并且给出相对应的解决方法,草莓视频在线观看18网页集团小编制作了以下图表,图表中包括管道电草莓视频网址下载系统中线路断路器跳闸、管道电草莓视频网址下载系统发热量趋零或偏低、管道电草莓视频网址下载系统不热或冷热不均等故障的原因分析及检修方法。
电草莓视频网址下载带故障原因及故障检修参照图表
上述简析了管道电草莓视频网址下载故障原因及检修方法,但是草莓视频在线观看18网页小编认为电草莓视频网址下载客户完全可以减少(避免)故障的发生。那么如何才能减少(避免)故障的发生呢?草莓视频在线观看18网页技术员认为应该使用正规企业生产的电草莓视频网址下载产品,对管道电草莓视频网址下载系统进行一年一次的例行检修。
关键词:电草莓视频网址下载带厂家、管道电草莓视频网址下载、草莓视频在线观看18网页集团


